This website works better with JavaScript
Home
Explore
Help
Sign In
boarspring
/
repo_zf1
mirror of
https://github.com/bluescreen/zf1-php7.2.git
Watch
2
Star
0
Fork
1
Files
Issues
0
Wiki
Tree:
4fef0c5794
Branches
Tags
master
1.13.1
release-1.13.1
release-1.13.0
release-1.12.20
release-1.12.19
release-1.12.18
release-1.12.17
release-1.12.16
release-1.12.15
release-1.12.14
release-1.12.13
release-1.12.12
release-1.12.11
release-1.12.10
release-1.12.9
release-1.12.8
release-1.12.7
release-1.12.6
release-1.12.5
release-1.12.4
release-1.12.3
release-1.12.2
release-1.12.1
release-1.12.0
repo_zf1
/
documentation
/
manual
/
ru
/
figures
/
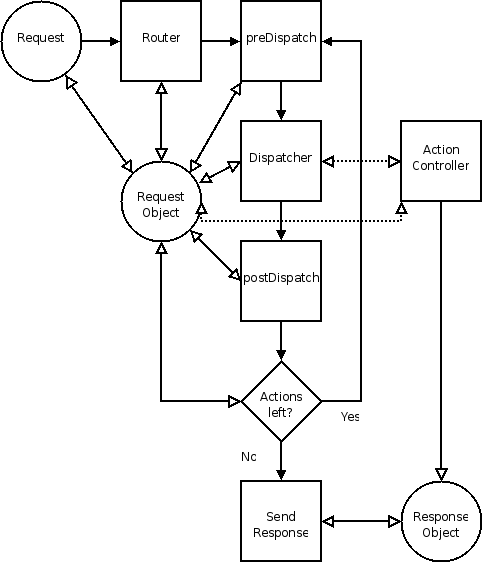
zend.controller.basics.png
zend.controller.basics.png
15 KB
History
Raw