This website works better with JavaScript
Strona główna
Odkrywaj
Pomoc
Zaloguj się
boarspring
/
repo_zf1Php7
sklonowany z
boarspring/repo_zf1
Obserwuj
2
Polub
0
Forkuj
0
Pliki
Drzewo:
065fbc1353
Gałęzie
Tagi
master
v1.13.2
1.13.1
release-1.13.1
release-1.13.0
release-1.12.20
release-1.12.19
release-1.12.18
release-1.12.17
release-1.12.16
release-1.12.15
release-1.12.14
release-1.12.13
release-1.12.12
release-1.12.11
release-1.12.10
release-1.12.9
release-1.12.8
release-1.12.7
release-1.12.6
release-1.12.5
release-1.12.4
release-1.12.3
release-1.12.2
release-1.12.1
release-1.12.0
repo_zf1Php7
/
documentation
/
manual
/
ro
/
figures
/
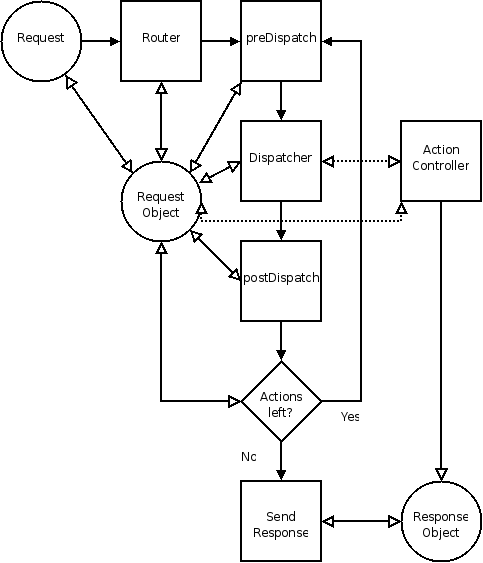
MVC-Flow-Diagram.png
MVC-Flow-Diagram.png
15 KB
Historia
Czysty